$0+

Maya Script - MakePlanar and SetNormal Tools Tutorial

2 ratings
I want this!

Maya Script - MakePlanar and SetNormal Tools Tutorial

$0+
2 ratings

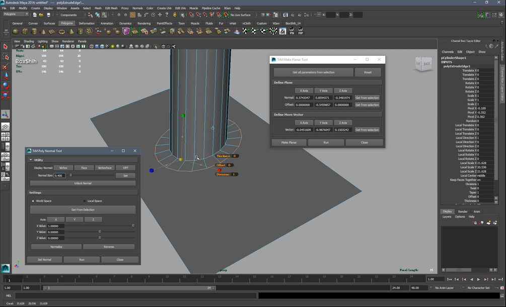
MakePlanar and SetNormal Tools 安裝及功能實例教學

Maya 2014 ~ 2017


這是一套關於點吸附到指定的面上及編輯法線的插件

內容:

第01章 - MakePlanar and SetNormal Tools 安裝與介紹.mp4

第02章 - MakePlanar Tools 功能實例教學.mp4

第03章 - SetNormal 功能實例教學.mp4

$
I want this!
Size
163 MB

Ratings

3
(2 ratings)
5 stars
50%
4 stars
0%
3 stars
0%
2 stars
0%
1 star
50%
Powered by